Project Haven

Immersive Interactive Visual Novel

Challenge

Design an exciting and engaging text-adventure game to introduce incoming UChicago freshmen to its academic culture and facilitate connection making.

Roles

Game UI/UX designer

Game system designer

Personal goals

Overcome functional limitations through creative design solutions

Game system design to constantly drive player retention and boost motivation

Collaborate and facilitate a cross-functional team to produce outcome in fast-paced environment

Storytell and branding using UI/UX Design


Timeline

2 Months

Responsbilities

Player interaction system design

Game flow wire framing & prototyping

Interface design

Graphic design & illustration

Testing

Tools

Figma

Procreate

Adobe illustrator

Css

Project background

Project Haven is a multimedia role-playing game designed to introduce UChicago’s core academic culture of open discourse played by 1000+ incoming freshmen while helping them form connections with other students. Haven is inspired by multimedia text-adventure games like Twine and offers an immersive experience where players navigate challenges and opportunities in a vibrant island setting.

Understanding the narrative & identifying goals

Game background & World view

Player arrives as a young person who has grown up on the Vaikyste Islands: a chain of hundreds of small islands in the Pacific Ocean. This is the only life they have ever known. But they have just been admitted to “Haven,” the most selective Vaikyste Island university that is located in an archipelago of five major islands in the Pacific. As the game begins, they arrive at Haven, via ship, for the first time.

Haven is organized into 4 major “islands” or “shoals,” each representing a distinct philosophy and approach to education. Together, they form an interconnected system that encourages students to engage with multiple disciplines rather than remaining confined to one.

Understanding product expectations: requirements, functions & constraints

I approach game systems holistically and systematically, ensuring all elements integrate seamlessly to create a cohesive experience. By fully understanding project expectations, I can assess how each component contributes to the overall design.

Collaborating with the PM and narrative lead, I laid out the game's structure, goals, and features, aligning project objectives with player needs. The decision was made aligning project objectives with player needs.

Product Logic Map

Returning back to the players

Once project needs are clarified, I turned to the user- the incoming freshman to better understand what their needs are. I spoke with incoming freshmen about their thoughts and expectations for an UChicago educational game.

This is a persona summary I built after interview a group of freshman

Motivation: Wants to make friends before school and learn more about the school

Frustrations: Not everyone is an experienced gamer, doesn’t want to play it if it’s too complex
Has short attention spam, dislike overly heavy content


Play Style: Some prefers short, engaging, meaningful activities, some are excited about getting intellectually challenged through the puzzles


Design Synthesis

Combining user pain points, feature requirements and project constraints, I listed out my specific design goals as a game UX designer

The game system has to:

  • Be flexible and adaptable across chapters & features

  • Ensures smooth, coherent chapter transitions

  • Is easy & simple to navigate

  • Motivates continuous gameplay and retention

The interface has to:

  • Be visually appealing and engaging

  • Enhance immersion and a sense of community

  • Be clear and easy to navigate

Ideation

Setting design guidelines

Having estbalished clear understanding of the characteristic and personality of each island, the character designer and I worked together to deliver a style guide to align visual visions across the art team and the rest of the team. This enables the team to work simultaneously on different parts of the visuals.

Multiple aspects were considered:

From the player's perspective: we selected a style suited for college students.

From the team's perspective: We factored in the narrative context, time limits, and artistic style differences.

All visual elements were considered to complement and work together as a whole.

Wire framing & Iterative design

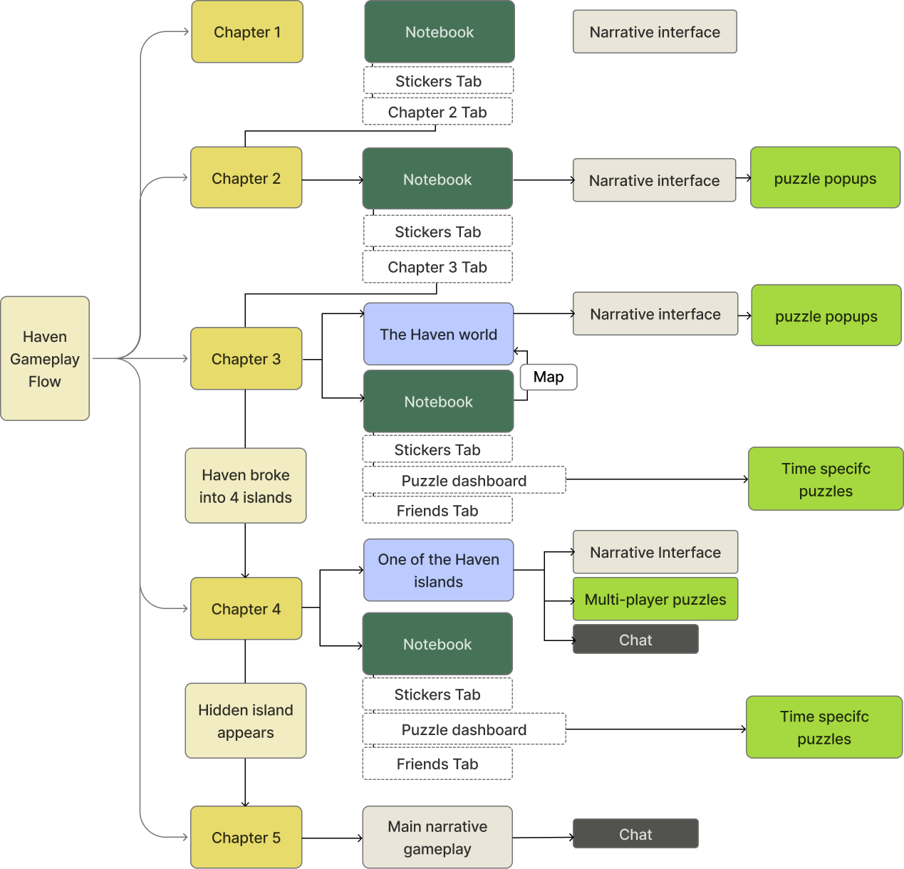
My wireframes helped the team test their vision and quickly identify underlying issues with game logistics.

Game flow wireframe & prototype

Iterative design

Before

  • This process allowed me to recognize inefficient flows and systems. Through iterative design and continuous play tests, we recognized more specific pain points and significantly enhanced the gameplay experience.

  • I drew inspiration from familiar user interfaces, such as flight booking websites and social media platforms, to design specific games systems , creating accessible interfaces that users are familiar with while still feeling immersed.

After

Example: After testing, we identified inefficiency within the planner system.

As a solution, I transformed the planner into a Dashboard, enabling new features such as quickly accessing old puzzles and improved clarity to differentiate puzzles and office hours through icons and additional information.

Designing the narrative interface

Another essential part of my role in the project is designing visually attractive and cohesive interface and elements across the game, including logos, icons and web interface layouts.

The interface is purposely tailored to achieve these goals:

  • Optimized for a horizontal, laptop web-based layout flexible that accompanies for most screen sizes

  • Balanced visual hierarchy that highlights the background art without letting it overshadow key content

  • Text containers designed for reading area optimized for 50-100 words, ensuring readability and user engagement.

  • Coherent and vibrant visual designs that ensures user engagement and immersive storytelling

Optimizing text box layout

Referencing similar text based game like Disco Elysium and testing, I found the optimized text layout.

The majority background is covered up and the text becomes less readable

The background can be seen but the text box is not suitable for longer texts

Outcome

More optimized background and text balance and clear readability for the desired word count

After standardizing the basic layout, I designed high-fidelity narrative interfaces reflecting each island's distinct characteristics, following design guidelines shown earlier.

For Chapters 1 and 2 for instance, I incorporated notebook-inspired elements like ink splashes and bookmarks to reinforce the narrative of the island’s academic and notebook theme.

Streamlining complex functionalities & structure through storytelling and Intuitive navigation system

Building a flexible, intuitive system: The notebook System

Challenge: The game unfolds through 5 interconnected levels, each with its own purpose and mechanics. My main challenge was to transform this complex progression into an interface that feels intuitive and seamless as players move through each chapter.

Solution: I created a notebook system that acts as a central hub facilitating game navigation, boosting user motivation and ensuring cohesive story telling, tailored for specific functions for each chapter.

Chapter 1&2 notebook system-Game introduction (Sound on for some asmr!)

The notebook in chapter 1 & 2 acts as a platform that allows users to set up their profile, fostering a sense of personalization & facilitate Chapter transition.

Chapter 3 & 4- Puzzle Solving and Exploration

When island exploration, puzzle solving and collaboration are the emphasis, the notebook turns into a central tool box that enables quick access to the puzzles & friends.

The Notebook as a system:

  • Improves player navigation accessibility: Acts as a central place where players can easily navigate between specific puzzle games, connect with friends, track progress and more.

  • A flexible concept that allows further iteration if a new function is needed later on

  • Easy to follow-A concept highly familiar with students which can facilitate their ease of understanding the system

Conceptually, a storytelling tool that enhance gameplay immersivity :

  • A notebook seamlessly merges with the academic setting and chapters format and context, emphasizing UChicago's spirit.

  • Giving students their own notebook personalizes the experience and enhances their sense of belonging.


The sticker system-boosting player motivation and engagement

As part of the notebook, I designed a sticker systems that acts as both a progress tracker and motivation trigger to encourage continuous game play and puzzle completion.

The sticker system targets the player’s curiosity by displaying the silhouette of the sticker, making continued game play more rewarding.

Display of progress boosts completionist drive, enhances puzzle solving motive.

This was proven effective as we saw continuous collection of stickers across all users and from direct player feedback we’ve received

high-fidelity Interface highlights

I designed and optimized the narrative and puzzle interfaces to align with the game illustrators' style, while reflecting each island's unique characteristics and narrative.

Coral Island-The Arts

Tidal Island-The Social Sciences

Artificial Island-The Math and Sciences

Oceanic Island-The Humanities

Beyond interface designs, I also illustrated a series of art and puzzle assets:

Reflection!

Key Takeaways

  1. Worked closely with a cross-functional team to align narrative, product, and design goals, navigating technical constraints through clear, collaborative communication.

  2. Learned to deliver clear design specs and formating to support smooth implementation when working with engineers.

  3. Designed interfaces that go beyond function—using interaction to tell stories and strengthen brand identity.

  4. Led multiple user testing rounds and developed a sharp eye for iterating based on feedback.

  5. Met some super talented teammates and mentors and had so much fun!

Wishes

  1. Design more detailed UI for mini games

  2. Extend play tests to analyze specific game points that diminishes player motivation and implement specific solutions and adjustments to tackle them